什么是上证50股指期权?
股指期权是在股指期货的基础上产生的,中金所在2022年12月19日的今天挂牌上市了上证50股指期权,跟踪上证50指数沪深300哪些股票。
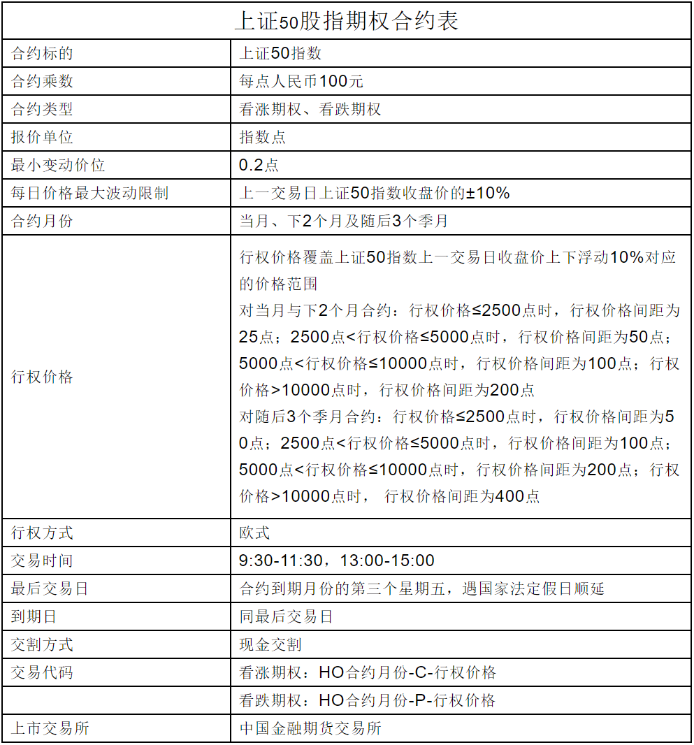
上证50股指期权合约条款:

期权知识来源:财顺期权
交易模式是期权的购买者付给期权的出售方一笔期权费,以取得在未来某个时间,以某种价格水平,买进或卖出某种基于股票指数的标的物的权利沪深300哪些股票。
国内常见的指数有哪些沪深300哪些股票?
股票指数的编制方法和性质是分类的一个依据,股票指数可以分为这五种:规模指数、行业指数、主题指数、风格指数和策略指数沪深300哪些股票。
其中,见的最多的就是规模指数,譬如大家都知道的“沪深300”指数,它反映的是沪深市场中股票的一个整体状况,说明的是交易比较活跃的300家大型企业的股票代表性和流动性都很不错沪深300哪些股票。
当然还有,“上证50 ”指数的性质也是规模指数,代表上证市场规模和流动性比较好的50只股票的整体情况沪深300哪些股票。
行业指数代表则是某个行业的整体情况沪深300哪些股票。例如“沪深300医药”就属于行业指数,由沪深300中的17个医药卫生行业股票所构成,同时也反映出了该行业公司股票的整体表现。
主题指数代表的是某一主题的整体情况,例如人工智能、新能源汽车等等,相关指数:“科技龙头”、“新能源车”等沪深300哪些股票。
更多期权知识来源baidu:财顺期权
版权声明:如无特殊标注,文章均为本站原创,转载时请以链接形式注明文章出处。








评论